During the development of the project, I was primarily responsible for managing the model component of the game engine.
I developed the core classes (PlayerModel, DeckModel, CardModel) and implemented the game logic handling within EngineModel and GameContext.
I also worked on the implementation of the HandRule strategy.
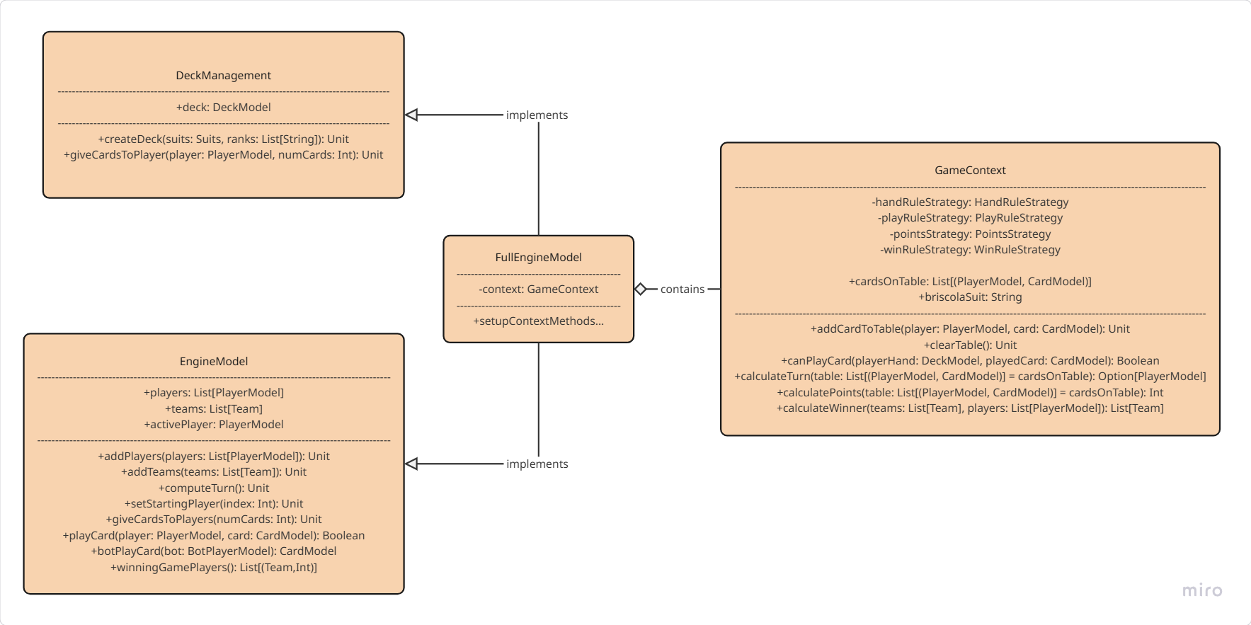
EngineModel acts as an interface between the game controller and the game state, managing controller-sent events such as playing a card (playCard) and calculating the result of the turn (computeTurn).
Its implementation, FullEngineModel, extends the mixin DeckManagement that is responsible for deck-related logic, such as drawing cards.
FullEngineModel also encapsulates a GameContext instance that handles the underlying game rules and the current state of the game table.

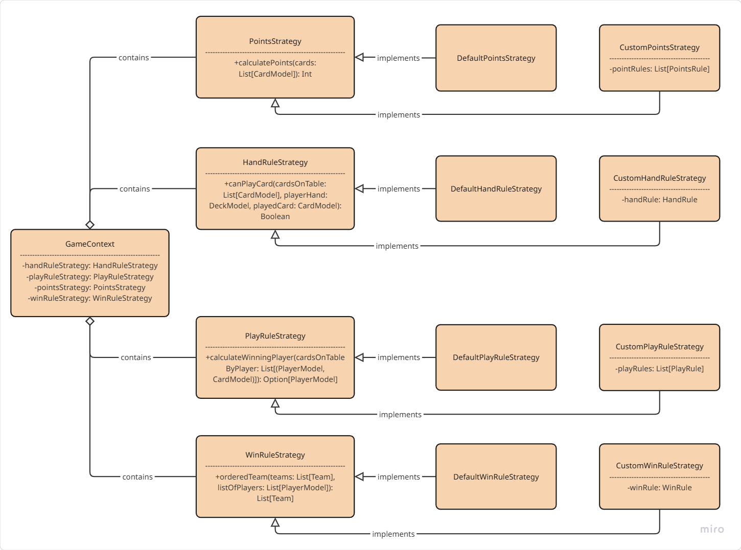
The GameContext class is designed using the Strategy Pattern and encapsulates four key behaviors:
PointsStrategy computes points for a given set of cardsHandRuleStrategy validates if a card can be played from the player’s handPlayRuleStrategy determines the winning card on the table for the current turnWinRuleStrategy determines the game’s winning player(s)
Each of these strategies has a default implementation, but they can be overridden with custom logic to support different game variants. The default rules are:
The user can define custom game rules through the provided DSL.
When building the game model using the DSL, the builder constructs a GameContext that replaces the default strategy implementations with their corresponding Custom...Strategy classes using the user-set rule.
The rules used by the Custom...Strategy classes (PointsRule, HandRule, PlayRule and WinRule) are all type aliases of lambda functions.
This design ensures that each rule is independent of the others, ensuring modularity and flexibility: the user can freely customize any subset of the game rules, from a single type to the entire rule set, without compromising the integrity or playability of the game.
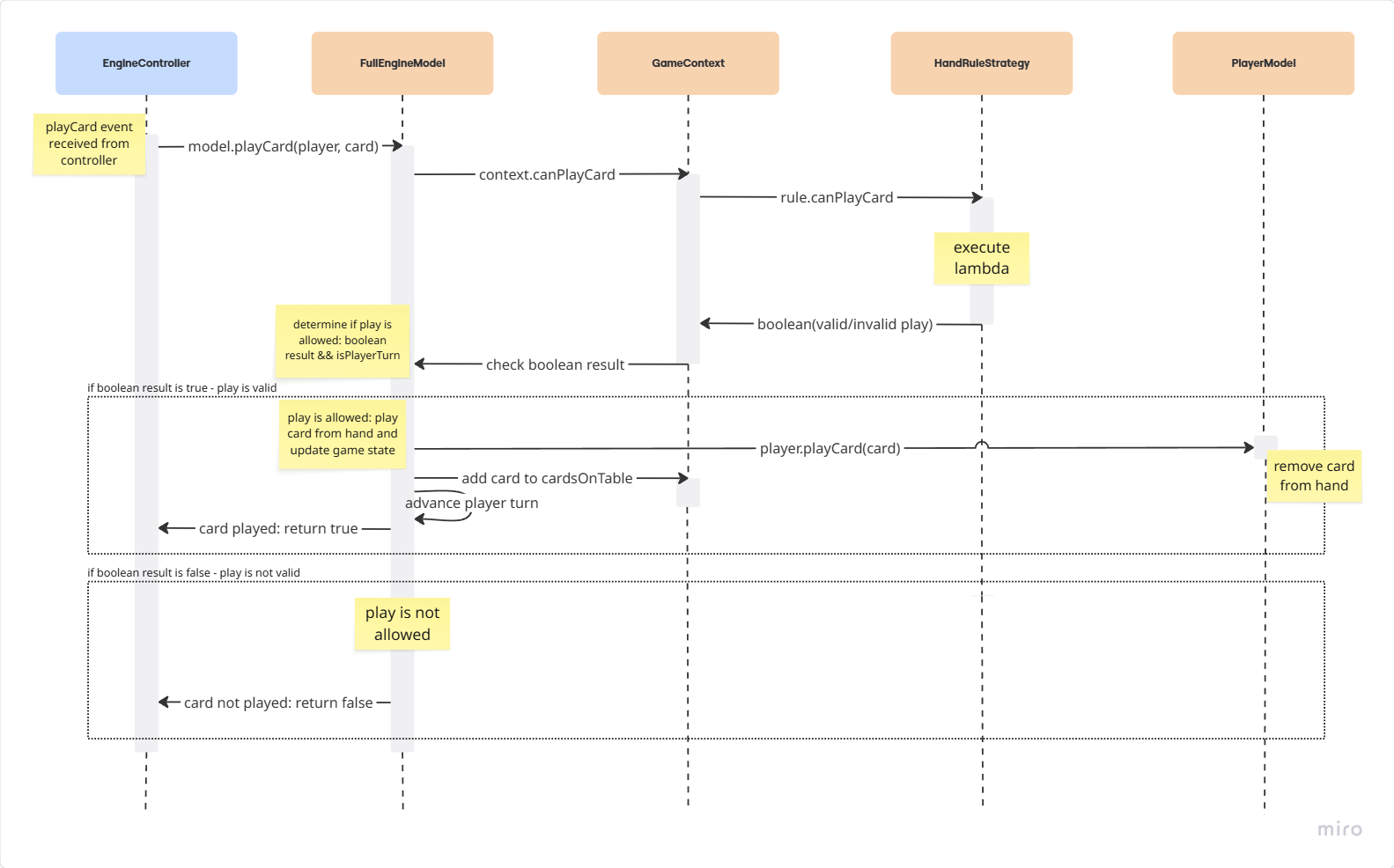
To better demonstrate adherence to the Single Responsibility Principle and provide a clearer understanding of how the different components interact with each other, the following example illustrates a game event: a player’s card play action.
EngineController receives the event and invokes the playCard method of the FullEngineModel.canPlayCard method of the GameContext, which in turn delegates to the canPlayCard method of the handRuleStrategy.playCard method to the controller: if the play is valid, it returns true; otherwise, false.playCard method (which removes the card from the player’s hand) and updating the table state by adding the just-played card to the cards on the table (cardsOnTable field of GameContext), and advancing the player’s turn.EngineController.
HandRule is implemented as a lambda that takes as input the current cards on the table, the player’s hand, and the card being played, and returns a Boolean indicating whether the play is valid according to the rule.
The user can create their own custom hand rules by defining a lambda that matches this structure:
(List[CardModel], DeckModel, CardModel) => Boolean
To make their definition easier in the DSL, some basic rules have been created that can be used by specifying the context with the given/using syntax in the following way:
(cardsOnTable, playerHand, playedCard) =>
given List[CardModel] = cardsOnTable
given DeckModel = playerHand
given CardModel = playedCard
freeStart or followFirstSuit
These prefabricated rules, along with more readable logical operators that can be used to combine them, are defined as static methods in the HandRule object:
def followFirstSuit(using
cardsOnTable: List[CardModel],
playerHand: DeckModel,
playedCard: CardModel
): Boolean =
cardsOnTable.nonEmpty &&
(cardsOnTable.head.suit == playedCard.suit ||
!playerHand.view.exists(_.suit == cardsOnTable.head.suit))
| Go Back to Implementation | Index |